Nova Club property rentals

Creating a streamlined booking experience and contemporary visual design for a new luxury property rental company.

The problem

Nova Clubs existing template based website wasn’t driving the number of conversions required and users were complaining of a clunky and unintuitive booking system.

The solution

A new website which through a well-structured UI and sleek contemporary visual design, entices users to rent Nova Clubs properties. An intuitive booking flow created through an iterative design process provides a streamlined experience to match Nova Clubs hassle-free offering.

Prototyping the perfect booking experience

Through several iterations, working from sketching into mi-fidelity prototypes, I created a smooth booking flow which provides clarity of information, error prevention and reduced frustration. The hardest challenge with this was balancing all the additional content Nova Club wanted without overwhelming users with too much info. Check out a few of the screens below.

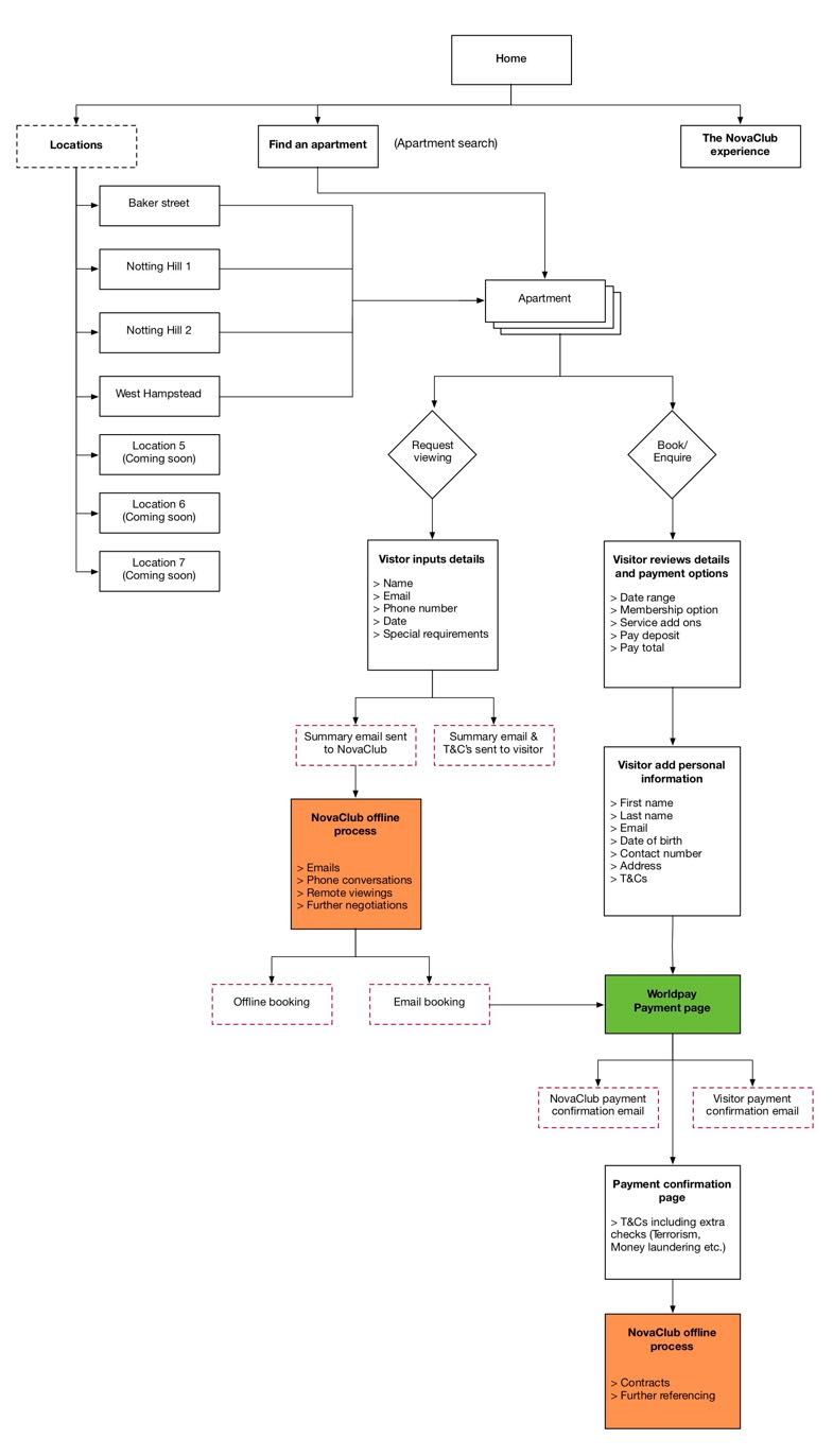
Defining user flow

As you can see below the Nova Club Information architecture is very concise. I aimed to reduce bloat as much as possible and focus on the companies key offerings. The I/A drives users into each key location, allowing them to discover each areas core offering and explore apartments within each area.

Visual design exploration — rapid ideas

I worked with the client to explore different options for visual design. I created a series of different Style Tiles (Moodboards of UI elements) to explore different tangents the design could explore. The idea was to push each visual style quite far in different directions to get a flavour for what the client felt was suitable for the redesign. Below you can view a few the options we explored.

Please note that the aim here was speed rather than refinement!

Exploring animation and micro-interactions

To create a truly contemporary user interface design I played close attention to how animations and micro-interactions could add an extra layer of joy to the user experience. Using animation tools I outlined exactly how many milliseconds I wanted each transition to be and detailed a subtle yet light fun parallax effect on each page element which triggers on scroll.

Components

Below you can view the full competed Nova Club component library. I worked closely with the lead developer to ensure he was happy to implement each element. Each component is fully responsive and passes AA accessibility guidelines.

Wrapping up

The product is still being developed and is yet to go live. In future, I hope to gain user feedback on the product and update features accordingly, along with A/B testing and adding new features incrementally.